向華強於報章發「嚴正聲明」 向太陳嵐將開記招見傳媒
向華強於報章發「嚴正聲明」
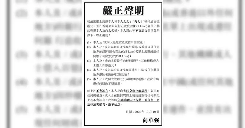
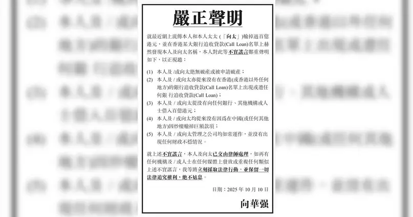
向華強今日以其本人署名,在本港報章發布一份公開聲明,聲明內容為:「就最近網上流傳本人和本人太太(「向太」)輸掉過百億港元,並在香港某大銀行追收貸款(Call Loan)名單上赫然發現本人及向太名稱,本人對此等不實謠言鄭重聲明如下,以正視聽:(1)本人及/或向太絕無破產或被申請破產;本人及/或向太亦從來沒有在香港(或香港以外任何地方)的銀行追收貸款(Call Loan)名單上出現或遭任何銀行追收貸款(Call Loan);(3)本人及/或向太從沒有向任何銀行、其他機構或人士借入百億港元;(4)本人及/或向太均從來沒有因為在中國(或任何其他地方)因炒樓輸掉巨額款項;(5)本人及/向太管理之公司均如常運作,並沒有出現任何財政不穩情況。就以上不實謠言,本人及向太已交由律師處理,如再有任何機構及/或人士在任何媒體上發放或重複任何類似以上不實謠言,我等將立刻採取法律行動,並保留一切法律追究權利,絕不姑息。」
以《賭神》中「龍五」一角聞名的娛樂大亨向華強,近日擔任《無限超越班》第3季的評審,在節目中坦承自己對向佐過於嚴厲的要求,可能是他在娛樂圈中發展始終平平的原因之一,向佐對此亦有回應。
《無限超越班3》向華強透露對兒子嚴格要求
向華強在《無限超越班》第3季中,坦承自己對向佐特別有要求:「我知道觀眾是這樣想,那我也更加對他有要求。」寧靜曾透露向佐家教甚嚴,有次向佐晚上未到10點想出門,卻被向太阻止。對此,向華強回應:「那讓他很有壓力,對,這其實對他是…」說到這裡,向華強不禁哽咽,停頓了一會兒後續說:「對他是不公平的。」

向佐:我四十幾歲人咯喎,仲提爸爸?
而久未露面的向佐昨日(15日)出席活動時,被問到有關爸爸向華強的問題時,一度表現得勁尷尬及不耐煩,並寸爆回答記者:「我四十幾歲人咯喎,仲提爸爸?」但其後他亦有就向華強在節目上的言論作出回應,直指:「佢從來唔會畀面我!但我知佢好錫我,父母又點解要畀面你呢?一定要講出真話,佢係想你好。其實佢係一位好中國式嘅老竇,係一位嚴父嚟,因為佢嘅出身,佢係未叫過爸爸媽媽,所以佢係唔識點樣去表達。」

向華強對向佐演技評價
此外,向華強在節目中也提到自己觀看了《無限超越班》的上一季,笑稱向佐的演技令他「笑得要死」。他認為導師曾志偉和吳鎮宇對向佐的批評還不夠嚴厲,但也欣賞向佐的勇氣。向華強補充說,向佐的演技屬於抽象派:「以前我們教他的演技是有框框的,他演不好,他不是框框裏的人,他跳出來,找到自己,所以現在我安心了。」

向佐不忿被當小丑:我很認真在演!
向佐早前在電影《門前寶地》中的滑稽演出意外令他走紅,片中的摸鼻子動作更掀起一股模仿潮。此外,他近年常以女裝亮相,引起廣泛討論。在內地綜藝節目《太陽市集》中,向佐就分享了自己的心路歷程,他指自己雖然在表演上非常認真,但常常被人誤解為小丑:「我都會很盡我所能去很熱情地去做一些事情,但是每個人都當我是小丑,真的這是真的。」
向佐提到曾在節目《無限超越班2》中表演話劇《莫札特之死》某一段,卻因為誇張的表情而被網友嘲笑,他說:「我很認真在演,我已經演過了,我在舞台劇演,因為人家是四百米看的,那就剛剛好,你這樣那麼懟著看,弄得不好了。」
童年因父母身份被孤立
向佐也透露了自己的童年經歷和家庭背景對他的影響:「某一天有個家長知道我是他們(向華強、向太陳嵐)的兒子,然後他們就跟別的全部家長說,你的孩子最好不要跟這個向展平(向佐原名)玩得那麼近,會有危險,那我就沒有朋友,起碼是小學。」他表示,這段經歷讓他在學校幾乎沒有朋友,直到中學階段情況才有所改善。
向佐又坦言在童年時去吃麥當勞也遭受批評,他表示:「十二、三歲去麥當勞吃飯,然後說向華強兒子不能吃麥當勞,就開始討論。(向華強兒子憑甚麼就不能吃麥當勞?)就不能吃,就被罵。(那種被討論的感覺是甚麼?)當時沒有甚麼好感,我覺得我為甚麼不能吃,而且我零用錢也沒多少,我只能吃那個,回家可能能吃得好一點。」
向佐大爆「穿女裝」真正原因
在接受內地媒體訪問時,向佐穿上橙色貼身背心,外加一件「跌帶吊帶衫」、還有冷帽、再紮起孖辮、化上橙色妝容,造型非常突出,他表示,其實這個造型的靈感來自於《IQ博士》的小雲,而他的女兒也對這個造型給予了意見。
至於點解打扮得咁前衛,向佐表示自己心中一直懷抱著一顆小孩的心,不想再打扮得那麼拘束,認為在娛樂圈裡應該是要讓大家開心娛樂的。

將來還有什麼演唱會值得留意?
有不少歌手宣布舉辦演唱會,小編為你整合了香港演唱會2025一覽,包含各演唱會優先購票日期、公開售票日期、門票價錢、座位表等,想搶飛粉絲必定要留意!











